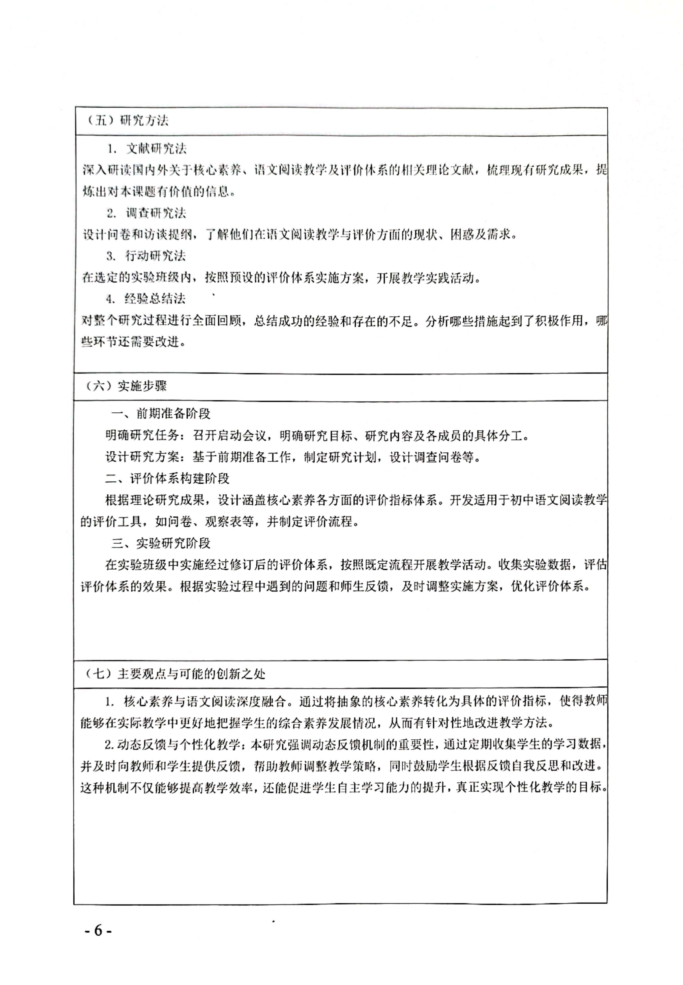
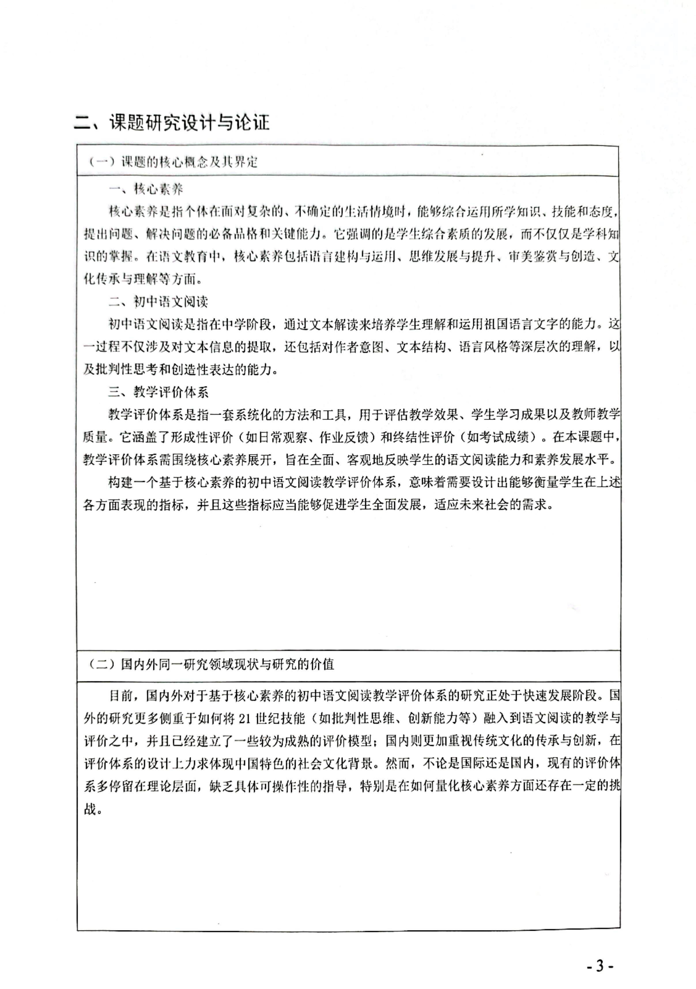
登录校园网
OA办公系统
您所在的位置:
首页
>>
教育科研
>>
课题研究
>>
校级课题
>>
《基于核心素养的初中语文阅读教学评价体系建构》高雨萱
《基于核心素养的初中语文阅读教学评价体系建构》开题申报书
发布时间:2025-10-27 点击: 来源:原创 录入者:高雨萱
开题申报书
附件
:
校级课题开题申报扫描件 (8).jpg
校级课题开题申报扫描件 (7).jpg
校级课题开题申报扫描件 (3).jpg
校级课题开题申报扫描件 (6).jpg
校级课题开题申报扫描件 (5).jpg
校级课题开题申报扫描件 (4).jpg
校级课题开题申报扫描件 (2).jpg
校级课题开题申报扫描件 (1).jpg
【打印此页】
【关闭本页】
清友博客
|
清中党建
|
网站管理
主办单位:常州市清潭中学
苏ICP备05086717号-1
地址:常州市清潭路232号 入学咨询:86961336 86997936 投诉建议:86997592
技术支持:常州市教育科学研究院、常州万兆网络科技有限公司
访问统计