登录校园网
OA办公系统
您所在的位置:
首页
>>
教育科研
>>
课题研究
>>
校级课题
>>
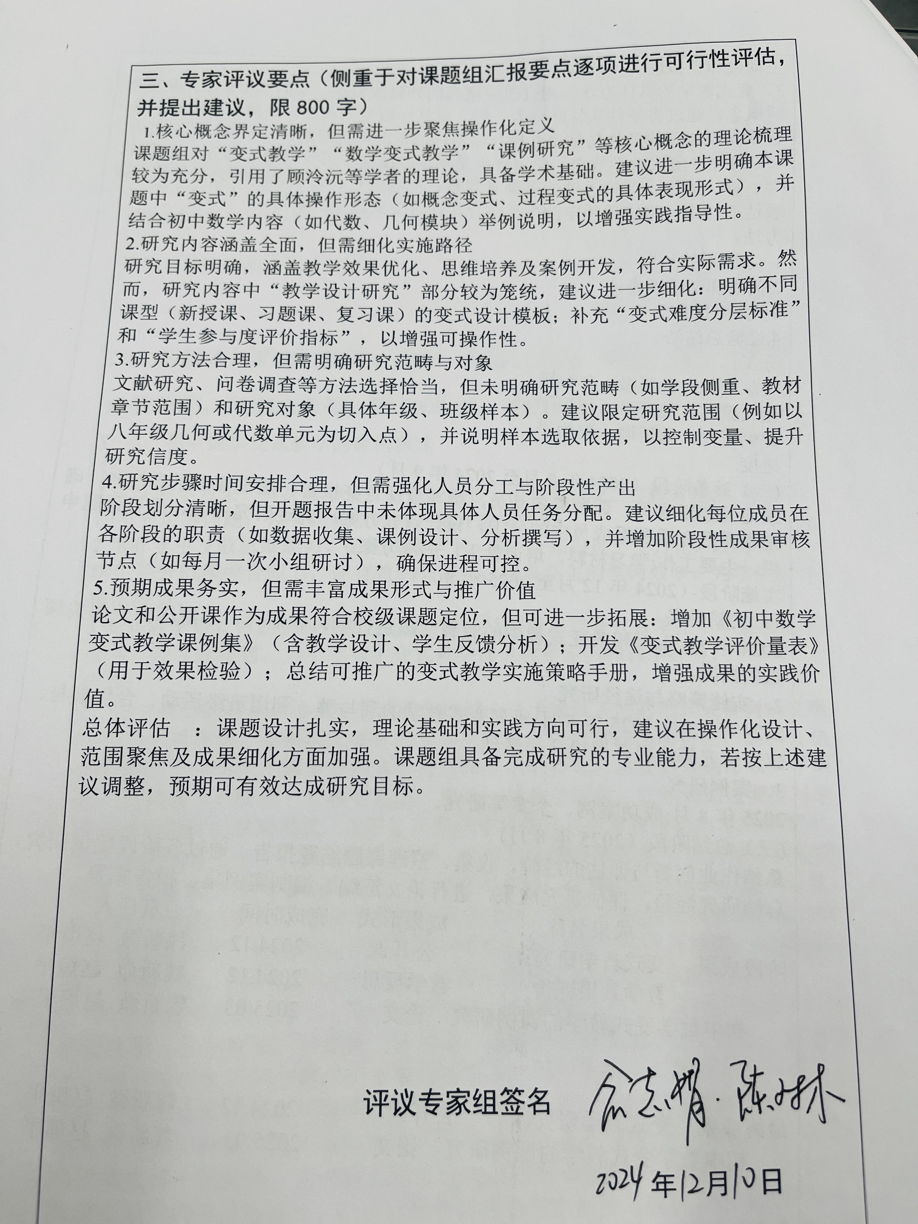
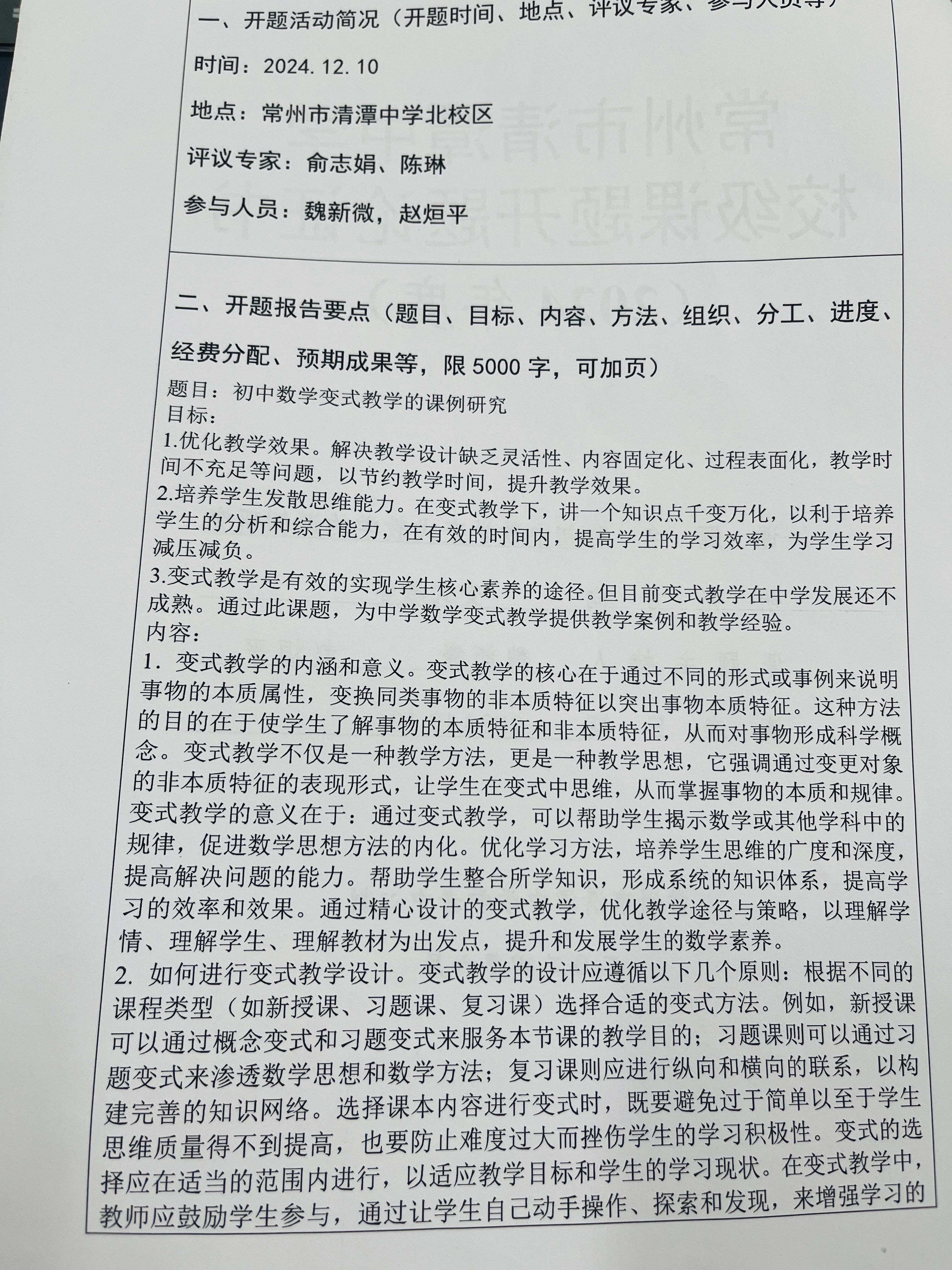
《初中数学变式教学的课例研究》魏新微
《初中数学变式教学的课例研究》开题论证书
发布时间:2026-01-30 点击: 来源:原创 录入者:魏新微
《初中数学变式教学的课例研究》开题论证书
附件
:
开题论证IMG_1085.JPG
开题论证IMG_1087.JPG
开题论证IMG_1086.JPG
开题论证IMG_1088.JPG
开题论证IMG_1089.JPG
【打印此页】
【关闭本页】
清友博客
|
清中党建
|
网站管理
主办单位:常州市清潭中学
苏ICP备05086717号-1
地址:常州市清潭路232号 入学咨询:86961336 86997936 投诉建议:86997592
技术支持:常州市教育科学研究院、常州万兆网络科技有限公司
访问统计